Список форумов Ремонт бытовой техники и електронники Ремонт бытовой техники и электроники
 
  Файло-обменникФайлы    ПрошивкиПрошивки   ПродажаПродажа   ЛитератураЛитература   СтатьиСтатьи 
Форум

[ Новые сообщенияПравила форумаRSS ] Текущая дата: Суббота, 18.04.2026, 19:15:33

  • Страница 1 из 1
  • 1
Модератор форума: Paganel, sulmas  
Apocalypse AAP 800.2d
aponomarev1093 Дата: Воскресенье, 08.03.2026, 12:30:29 | Сообщение # 1 | Отредактировал: aponomarev1093 - Воскресенье, 08.03.2026, 12:31:36
Автор темы
Участники
Сообщений: 52
Мои познания в ремонте данного вида техники: Любитель (делаю только для себя)
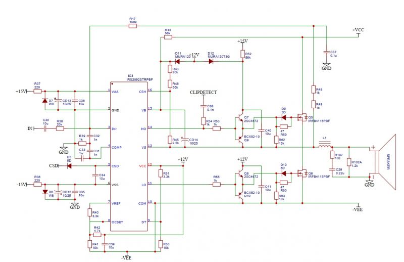
Наличие схемы: https://img.radiokot.ru/files/158376/medium/40gg6gb343.jpg

AAP 800.2d после возможной переполюсовки до этого не работал один канал. Нашел пробитый конденсатор 80В 2200 мкф. в цепи усилителя мощности как это могло произойти? К чему привести? Конденсатор поменял. Так же проверил блок питания и меня смутила осциллограмма как я понимаю 2 транзистора в плечах открываются одновременно, мне не понравился сигнал. Нужно ли менять шим контроллер блока питания? все транзисторы в нем на прозвонке целые. Сейчас усилитель пытается запустится, но ток потребления подскакивает и горит протект. Так же греются IRS2092STR я их менял, но ситуация не изменилась. Линейный стабилизатор на 12 вольт жив. Вопрос куда копать? что то не дает усилителю нормально запустится. Все остальные транзисторы целые, со выхода я вообще их снял. Биполярные транзисторы раскачки выходных транзисторов целые
Статус: отсутствует
-->
gena60 Дата: Воскресенье, 08.03.2026, 14:27:50 | Сообщение # 2
Участники
Сообщений: 2224
Для просмотра сообщения Вы должны быть Участником форума. Для этого Вам необходимо Зарегистрироваться и пройти Тест.
Статус: отсутствует
-->
MikDug Дата: Воскресенье, 08.03.2026, 14:44:00 | Сообщение # 3
Участники
Сообщений: 734
Для просмотра сообщения Вы должны быть Участником форума. Для этого Вам необходимо Зарегистрироваться и пройти Тест.
Статус: отсутствует
-->
gena60 Дата: Воскресенье, 08.03.2026, 15:23:43 | Сообщение # 4
Участники
Сообщений: 2224
Для просмотра сообщения Вы должны быть Участником форума. Для этого Вам необходимо Зарегистрироваться и пройти Тест.
Статус: отсутствует
-->
Mrrear007 Дата: Воскресенье, 08.03.2026, 15:40:04 | Сообщение # 5 | Отредактировал: Mrrear007 - Воскресенье, 08.03.2026, 15:44:32
Участники
Сообщений: 36
Для просмотра сообщения Вы должны быть Участником форума. Для этого Вам необходимо Зарегистрироваться и пройти Тест.
Статус: отсутствует
-->
aponomarev1093 Дата: Воскресенье, 08.03.2026, 20:26:03 | Сообщение # 6 | Отредактировал: aponomarev1093 - Воскресенье, 08.03.2026, 20:26:48
Автор темы
Участники
Сообщений: 52
Для просмотра сообщения Вы должны быть Участником форума. Для этого Вам необходимо Зарегистрироваться и пройти Тест.
Статус: отсутствует
-->
Mrrear007 Дата: Воскресенье, 08.03.2026, 20:42:59 | Сообщение # 7 | Отредактировал: Mrrear007 - Воскресенье, 08.03.2026, 20:44:57
Участники
Сообщений: 36
Для просмотра сообщения Вы должны быть Участником форума. Для этого Вам необходимо Зарегистрироваться и пройти Тест.
Статус: отсутствует
-->
aponomarev1093 Дата: Понедельник, 09.03.2026, 15:15:25 | Сообщение # 8
Автор темы
Участники
Сообщений: 52
Для просмотра сообщения Вы должны быть Участником форума. Для этого Вам необходимо Зарегистрироваться и пройти Тест.
Статус: отсутствует
-->
Acrid Дата: Понедельник, 09.03.2026, 15:20:54 | Сообщение # 9
Участники
Сообщений: 45
Для просмотра сообщения Вы должны быть Участником форума. Для этого Вам необходимо Зарегистрироваться и пройти Тест.
Статус: отсутствует
-->
aponomarev1093 Дата: Вторник, 10.03.2026, 12:56:09 | Сообщение # 10
Автор темы
Участники
Сообщений: 52
Для просмотра сообщения Вы должны быть Участником форума. Для этого Вам необходимо Зарегистрироваться и пройти Тест.
Статус: отсутствует
-->
  • Страница 1 из 1
  • 1
Поиск:

Форма входа


Статистика сайта
Последние темы Читаемые темы Лучшие пользователи Новые пользователи

Toshiba 40LV833RB (ш...Раздел: LCD (ЖК) телевизоры

()

тв TCL P637 main: 40...Раздел: Радиодетали и электронные компоненты (опознать,подобрать аналог,найти Datashee)

()

SONY TC-5100Раздел: Бытовая аудиоаппаратура

()

процессор Ali M3821 ...Раздел: Спутниковое ТВ

()

Пылесос Metabo ASA 2...Раздел: Радиодетали и электронные компоненты (опознать,подобрать аналог,найти Datashee)

()

на что клеим матрицы...Раздел: Технофлейм телевизионной техники

()

Ноутбук F+ FLTP-5R5-...Раздел: Компьютерная и оргтехника

()

Куплю майн TD.MS6886...Раздел: Куплю

()

RT809H

(5655)

machenist

(постов: 14006)

semvictor

(постов: 10259)

ильшат

(постов: 8510)

terrarist

(постов: 6905)

Сантехник

(постов: 6480)

ФАРТ

(постов: 5845)

Otto

(постов: 5607)

vini

(постов: 5410)

ammarz

(18.04.2026)

emmelineglobal

(18.04.2026)

Tiran

(18.04.2026)

konyke

(18.04.2026)

Aerogrif

(18.04.2026)

Jolasger

(18.04.2026)

TimurNasirov

(18.04.2026)

petros7777

(18.04.2026)

Новые Файлы Новые Прошивки Новые Статьи, Блоги Счетчики для пользователей

epson l3060 5eu driver

(0)

JVC L-FX4, L-FX4B

(0)

Samsung QE65Q70CAUXUA

(0)

Epson L1110 driver

(0)

СVAT + Gemini

Philips 40PFL5625

Зарегистрировано всего

(382142)

Зарегистрировано сегодня

(104)

Зарегистрировано вчера

(151)

Зарегистрировано за 7 дней

(1046)

Зарегистрировано за 30 дней

(4948)

Новые сайты Новые Мастера в Вашем городе Последние Новости Участники прошедшие тест

TimurNasirov

(18.04.2026)

androbanda

(18.04.2026)

alex_ch1968

(18.04.2026)

sevim

(18.04.2026)

Nightsfairait

(18.04.2026)

igevgen2

(18.04.2026)

ShetFarm777

(18.04.2026)

AndRRom

(18.04.2026)

zazuba

(18.04.2026)

Регулятор

(18.04.2026)