Список форумов Ремонт бытовой техники и електронники Ремонт бытовой техники и электроники
 
  Файло-обменникФайлы    ПрошивкиПрошивки   ПродажаПродажа   ЛитератураЛитература   СтатьиСтатьи 
Форум

[ Новые сообщенияПравила форумаRSS ] Текущая дата: Воскресенье, 01.02.2026, 17:25:24

  • Страница 1 из 1
  • 1
Модератор форума: VIKRYS, KleoM, CYB  
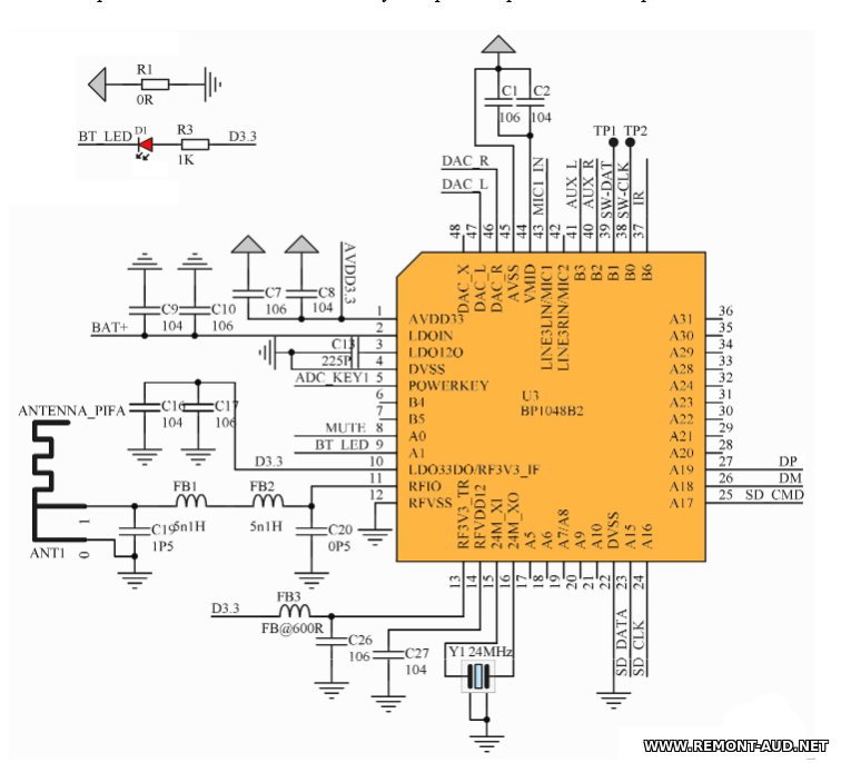
Портативная колонка Wireless Speaker GW542B
roma1408 Дата: Четверг, 20.11.2025, 15:03:52 | Сообщение # 1 | Отредактировал: roma1408 - Понедельник, 08.12.2025, 17:26:04
Автор темы
Участники
Сообщений: 99
Мои познания в ремонте данного вида техники: Занимаюсь ремонтом
Наличие схемы: Нет.

Добрый день.
Есть портативная колонка Wireless Speaker GW542B — звука нет, слышен только слабый треск из динамиков.
Колонка собрана на:
• усилителе HT876B http://motor-drive-ic.szczkjgs.com/products_3790.htm
• процессоре BP1048B2 https://go-radio.ru/bp1048b2-skhema-i-datashit.html
Питаю её от ЛБП, потребление около 200 мА, ничего не греется. На процессоре присутствуют 5В, питание усилителя — 8В. Линия MUTE имеет 3,3В или 0В в зависимости от режима. Конденсатор по питанию процессора проверил.
Усилитель — D-класса, с цифровым управлением.
Как правильно разделить проблему между УНЧ и процессором?
Можно ли проверить сигнал осциллографом, и что именно стоит измерить в первую очередь?

Скачать файл можно после регистрации регистрация | вход
Статус: отсутствует
-->
tutu7 Дата: Четверг, 20.11.2025, 15:12:26 | Сообщение # 2
Участники
Сообщений: 1604
Для просмотра сообщения Вы должны быть Участником форума. Для этого Вам необходимо Зарегистрироваться и пройти Тест.
Статус: отсутствует
-->
roma1408 Дата: Четверг, 20.11.2025, 18:35:41 | Сообщение # 3
Автор темы
Участники
Сообщений: 99
Для просмотра сообщения Вы должны быть Участником форума. Для этого Вам необходимо Зарегистрироваться и пройти Тест.
Статус: отсутствует
-->
CYB Дата: Пятница, 21.11.2025, 07:07:41 | Сообщение # 4
Модераторы
Сообщений: 3882
Для просмотра сообщения Вы должны быть Участником форума. Для этого Вам необходимо Зарегистрироваться и пройти Тест.
Скачать файл можно после регистрации регистрация | вход
Статус: отсутствует
-->
roma1408 Дата: Понедельник, 08.12.2025, 17:25:59 | Сообщение # 5
Автор темы
Участники
Сообщений: 99
Для просмотра сообщения Вы должны быть Участником форума. Для этого Вам необходимо Зарегистрироваться и пройти Тест.
Статус: отсутствует
-->
  • Страница 1 из 1
  • 1
Поиск:

Форма входа


Статистика сайта
Последние темы Читаемые темы Лучшие пользователи Новые пользователи

Samsung UE58TU7160U ...Раздел: LCD (ЖК) телевизоры

()

HISENSE 65U7HQ (шасс...Раздел: LCD (ЖК) телевизоры

()

Любимые анекдотыРаздел: Флейм

()

SUPRA STV-LC19810WL ...Раздел: Корзина телевизионной техники

()

Помогите опазнать ми...Раздел: Радиодетали и электронные компоненты (опознать,подобрать аналог,найти Datashee)

()

Skyworth 32e3Раздел: Технофлейм телевизионной техники

()

Китайская магнитола ...Раздел: Поиск схем и прошивок CarAudio

()

Sharp LC-40LE540E MA...Раздел: Поиск и запрос прошивок телевизионной техники

()

RT809H

(5647)

machenist

(постов: 13646)

semvictor

(постов: 10185)

ильшат

(постов: 8412)

terrarist

(постов: 6905)

Сантехник

(постов: 6482)

ФАРТ

(постов: 5622)

Otto

(постов: 5549)

vini

(постов: 5394)

David47364

(01.02.2026)

qwertyytrewq

(01.02.2026)

Somber

(01.02.2026)

villiru

(01.02.2026)

tolyan249

(01.02.2026)

S_L_O_N_I_K

(01.02.2026)

LLIym11

(01.02.2026)

Fe_DOT

(01.02.2026)

Новые Файлы Новые Прошивки Новые Статьи, Блоги Счетчики для пользователей

ROLAND CUBE-STEX

(0)

Sony CFS- W900

(0)

Sony M450 service manual

(0)

SABA RS 960

(0)

SABA RCP 682

(0)

ONKYO C-7030

(0)

LG 55UF85xx, 55UF86xx

(0)

FISHER RS-2007

(0)

Philips 40PFL5625

Зарегистрировано всего

(369485)

Зарегистрировано сегодня

(126)

Зарегистрировано вчера

(160)

Зарегистрировано за 7 дней

(1138)

Зарегистрировано за 30 дней

(5008)

Новые сайты Новые Мастера в Вашем городе Последние Новости Участники прошедшие тест

2polyakov1991

(01.02.2026)

jccp73

(01.02.2026)

leha_59

(01.02.2026)

sh_034

(01.02.2026)

dantegmod2

(01.02.2026)

velo61

(01.02.2026)

servspr

(01.02.2026)

artur79

(01.02.2026)

Topych

(01.02.2026)

Oneway0919

(01.02.2026)