Список форумов Ремонт бытовой техники и електронники Ремонт бытовой техники и электроники
 
  Файло-обменникФайлы    ПрошивкиПрошивки   ПродажаПродажа   ЛитератураЛитература   СтатьиСтатьи 
Форум

[ Новые сообщенияПравила форумаRSS ] Текущая дата: Понедельник, 30.03.2026, 23:59:17

  • Страница 1 из 1
  • 1
Модератор форума: KleoM, VIKRYS, Asket  
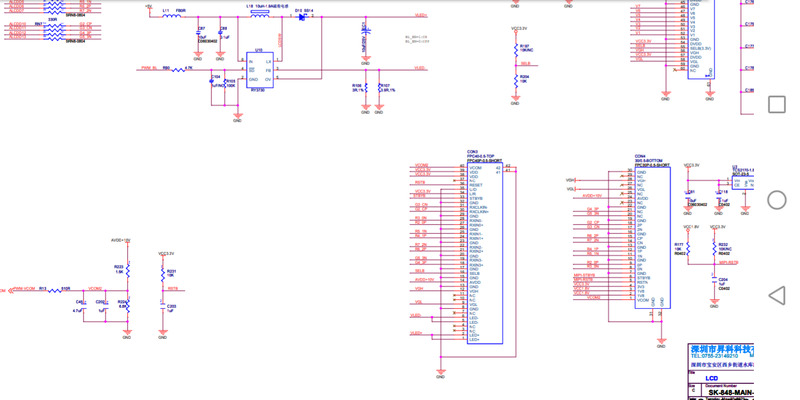
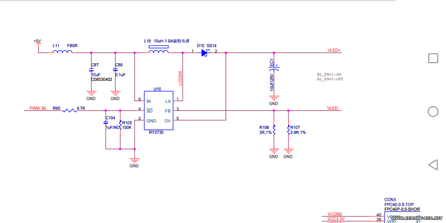
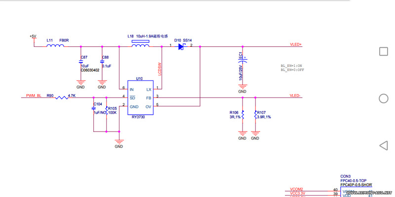
2din GRS-7761P5 main: SK-848-MAIN-V6.72 6905C
NikolaiMalaxov Дата: Четверг, 02.10.2025, 12:14:22 | Сообщение # 1 | Отредактировал: NikolaiMalaxov - Четверг, 02.10.2025, 12:18:15

Автор темы
Радиомеханик
Сообщений: 555
Доброго времени суток. Стоит в китай магнитоле 2х диновой GRS-7761P5.
6pin
Повышайка с 5вольт до 9вольт как я понял по подсветке.
Скачать файл можно после регистрации регистрация | вход
Статус: отсутствует
-->
skolin Дата: Четверг, 02.10.2025, 13:14:15 | Сообщение # 2 | Отредактировал: skolin - Четверг, 02.10.2025, 13:14:42
Участники
Сообщений: 802
А ты уверен что у каждого под носом лежит эта магнитола?. Почему на фото не отмечена кружочком? На ней же есть надпись! И фото вообще зашибись. Правила почитать не пробовал?
Скачать файл можно после регистрации регистрация | вход
Статус: отсутствует
-->
lotas Дата: Четверг, 02.10.2025, 13:18:36 | Сообщение # 3
Участники
Сообщений: 478
KDxxx - RY3730
Скачать файл можно после регистрации регистрация | вход
Статус: отсутствует
-->
NikolaiMalaxov Дата: Четверг, 02.10.2025, 14:09:43 | Сообщение # 4

Автор темы
Радиомеханик
Сообщений: 555
Спасибо.
Статус: отсутствует
-->
machenist Дата: Четверг, 02.10.2025, 17:34:31 | Сообщение # 5 | Отредактировал: machenist - Четверг, 02.10.2025, 17:38:26
Участники
Сообщений: 13914
Цитата NikolaiMalaxov ()
как я понял по подсветке.


да, это подсветка

Скачать файл можно после регистрации регистрация | вход
Статус: отсутствует
-->
  • Страница 1 из 1
  • 1
Поиск:

Форма входа


Статистика сайта
Последние темы Читаемые темы Лучшие пользователи Новые пользователи

Не включается Jumper...Раздел: Компьютерная и оргтехника

()

Hisense 55U7HQ (шас...Раздел: LCD (ЖК) телевизоры

()

SONY KD-55X9005A (ша...Раздел: LCD (ЖК) телевизоры

()

HAIER 50 Smart TV S3...Раздел: LCD (ЖК) телевизоры

()

Grundig GR46GBJ7346 ...Раздел: Поиск и запрос прошивок телевизионной техники

()

lg lx-k3340xРаздел: Ремонт CarAudio

()

QA32_QA85QX2AAJXXZ C...Раздел: Поиск и запрос прошивок телевизионной техники

()

Переделка QV14.1E LA...Раздел: Технофлейм телевизионной техники

()

RT809H

(5647)

machenist

(постов: 13914)

semvictor

(постов: 10243)

ильшат

(постов: 8471)

terrarist

(постов: 6905)

Сантехник

(постов: 6482)

ФАРТ

(постов: 5796)

Otto

(постов: 5598)

vini

(постов: 5402)

Mr_Stalker_93

(30.03.2026)

diantico

(30.03.2026)

aleksandrlugin

(30.03.2026)

Johnny0646

(30.03.2026)

Artem1307

(30.03.2026)

Andrewarrrrr

(30.03.2026)

tibor1983

(30.03.2026)

rkapi

(30.03.2026)

Новые Файлы Новые Прошивки Новые Статьи, Блоги Счетчики для пользователей

Roxy VX1832FX schematic

(0)

Roxy VX1622FX schematic

(0)

Roxy RHA4700 schematic

(0)

Roxy RFQ3102 schematic

(0)

Roxy RFQ1502 schematic

(0)

Roxy RDX4600 schematic

(0)

Roxy RDX2600 schematic

(0)

Roxy PSL2442FX schematic

(0)

СVAT + Gemini

Philips 40PFL5625

Зарегистрировано всего

(379133)

Зарегистрировано сегодня

(168)

Зарегистрировано вчера

(147)

Зарегистрировано за 7 дней

(1144)

Зарегистрировано за 30 дней

(5090)

Новые сайты Новые Мастера в Вашем городе Последние Новости Участники прошедшие тест

Artem1307

(30.03.2026)

Про05

(30.03.2026)

Pakhomovbel3

(30.03.2026)

sinicyn

(30.03.2026)

stivenal

(30.03.2026)

mev51

(30.03.2026)

dantegmod3

(30.03.2026)

2LAttila

(30.03.2026)

roma095

(30.03.2026)

nchba

(30.03.2026)