Список форумов Ремонт бытовой техники и електронники Ремонт бытовой техники и электроники
 
  Файло-обменникФайлы    ПрошивкиПрошивки   ПродажаПродажа   ЛитератураЛитература   СтатьиСтатьи 
Форум

[ Новые сообщенияПравила форумаRSS ] Текущая дата: Четверг, 26.02.2026, 15:51:08

  • Страница 2 из 2
  • «
  • 1
  • 2
Модератор форума: KleoM, VIKRYS, Asket  
Преобразователь DC/DC YILKA опознать микросхему
Pal-Secam Дата: Воскресенье, 18.10.2020, 20:31:31 | Сообщение # 16 | Отредактировал: Pal-Secam - Понедельник, 19.10.2020, 14:15:56

Автор темы
Участники
Сообщений: 44
Цитата skolin ()
нужно заменить транзистор на кт819

Нет в наличии КТ819, тем более что но обратной проводимости.
Наверное КТ818ГМ - но его тоже нет в наличии.
А чем он лучше КТ865А?

KD617 (TESLA) транзистор PNP (10А 80В) 70W (ТО3)
Я заменил на
КТ865А транзистор PNP (10А 200В) 100W (ТО-3)
Статус: отсутствует
-->
Дим-мычъ Дата: Воскресенье, 18.10.2020, 20:49:53 | Сообщение # 17
Участники
Сообщений: 528
Цитата skolin ()
После 3-4 поста все советы пустозвон.
smile
На любом форуме такие "спецы" есть smile
Скачать файл можно после регистрации регистрация | вход
Статус: отсутствует
-->
Pal-Secam Дата: Вторник, 20.10.2020, 16:52:50 | Сообщение # 18 | Отредактировал: Pal-Secam - Вторник, 20.10.2020, 19:17:28

Автор темы
Участники
Сообщений: 44
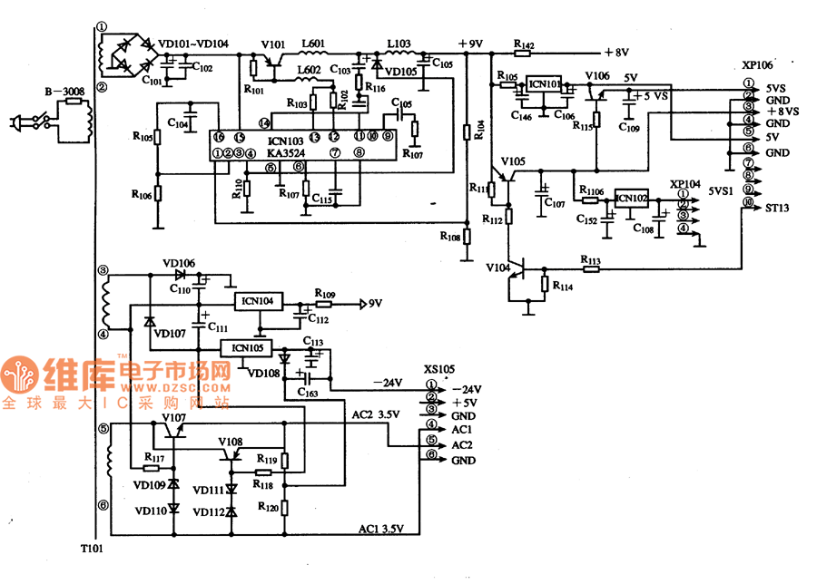
По поводу микросхемы. Вот чего нашёл:
ссылка
KA3524. Очень похоже на то, что у меня.
И вот ещё:
ссылка
У кого какие будут соображения по этому поводу?
Скачать файл можно после регистрации регистрация | вход
Статус: отсутствует
-->
mmmmax Дата: Вторник, 20.10.2020, 22:40:44 | Сообщение # 19 | Отредактировал: mmmmax - Вторник, 20.10.2020, 23:43:29
Участники
Сообщений: 2411
R10 пробуй уменьшить в 2-4 раза. Микросхема уже известна,Дроссель проверить и оссцил ВКЛ..... Ещё схема https://www.edtrifolium.de/netzteil/kap6_1.html https://joretronik.de/Web_NT_Buch/bilder/b6_1_f.gif отсюда https://joretronik.de/Web_NT_Buch/Kap6/Kapitel6.html
Статус: отсутствует
-->
Pal-Secam Дата: Среда, 21.10.2020, 17:11:16 | Сообщение # 20

Автор темы
Участники
Сообщений: 44
mmmmax,
Ок! drinks
Статус: отсутствует
-->
  • Страница 2 из 2
  • «
  • 1
  • 2
Поиск:

Форма входа


Статистика сайта
Последние темы Читаемые темы Лучшие пользователи Новые пользователи

Yamaha RX-V385Раздел: Бытовая аудиоаппаратура

()

BQ42S02B V 1, TP.HV3...Раздел: Поиск и запрос прошивок телевизионной техники

()

LG om7550kРаздел: Бытовая аудиоаппаратура

()

Xiaomi TV L43MA-AURUРаздел: Поиск схем, datasheet и аналогов деталей ТВ техники

()

Ні, плата , панель P...Раздел: LCD (ЖК) телевизоры

()

CH341A Софт ColibriРаздел: Программаторы

()

Samsung C24RG50FQI (...Раздел: Монитoры

()

ALTO MAC 2.3 MAC 2....Раздел: Профессиональная аудиоаппаратура

()

RT809H

(5647)

machenist

(постов: 13754)

semvictor

(постов: 10216)

ильшат

(постов: 8437)

terrarist

(постов: 6905)

Сантехник

(постов: 6482)

ФАРТ

(постов: 5676)

Otto

(постов: 5575)

vini

(постов: 5397)

ZIMA962

(26.02.2026)

1graf

(26.02.2026)

122301

(26.02.2026)

Sergio411

(26.02.2026)

Володин

(26.02.2026)

askar8709

(26.02.2026)

Comanche_77

(26.02.2026)

Vittorio88

(26.02.2026)

Новые Файлы Новые Прошивки Новые Статьи, Блоги Счетчики для пользователей

Logo Tool

(0)

Tcon editör

(0)

RTK_Unpacking_Tool

(0)

Image Extractor_3.1_Tool

(0)

MTK_Boot_Extractor_v1.1.0

(0)

Dump Repair v1.9

(0)

MSD6886 Chassis

(0)

Hisense Firmware

СVAT + Gemini

Philips 40PFL5625

Зарегистрировано всего

(373749)

Зарегистрировано сегодня

(95)

Зарегистрировано вчера

(204)

Зарегистрировано за 7 дней

(1163)

Зарегистрировано за 30 дней

(5218)

Новые сайты Новые Мастера в Вашем городе Последние Новости Участники прошедшие тест

Comanche_77

(26.02.2026)

227929

(26.02.2026)

oov328

(26.02.2026)

dimarik9191

(26.02.2026)

SerDyat

(26.02.2026)

Tigran26

(26.02.2026)

agrigasd

(26.02.2026)

P1974

(26.02.2026)

yurii_2026

(26.02.2026)

Alexey56rus

(26.02.2026)