Список форумов Ремонт бытовой техники и електронники Ремонт бытовой техники и электроники
 
  Файло-обменникФайлы    ПрошивкиПрошивки   ПродажаПродажа   ЛитератураЛитература   СтатьиСтатьи 
Форум

[ Новые сообщенияПравила форумаRSS ] Текущая дата: Суббота, 14.03.2026, 11:15:48

  • Страница 1 из 1
  • 1
Модератор форума: KleoM  
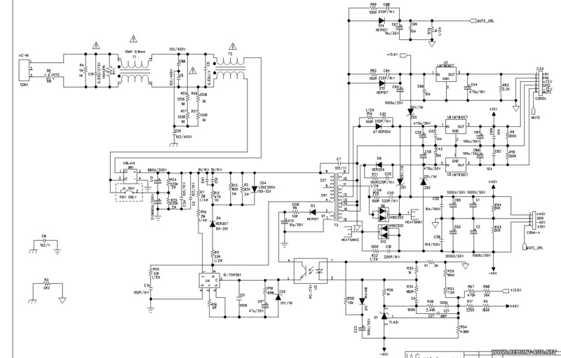
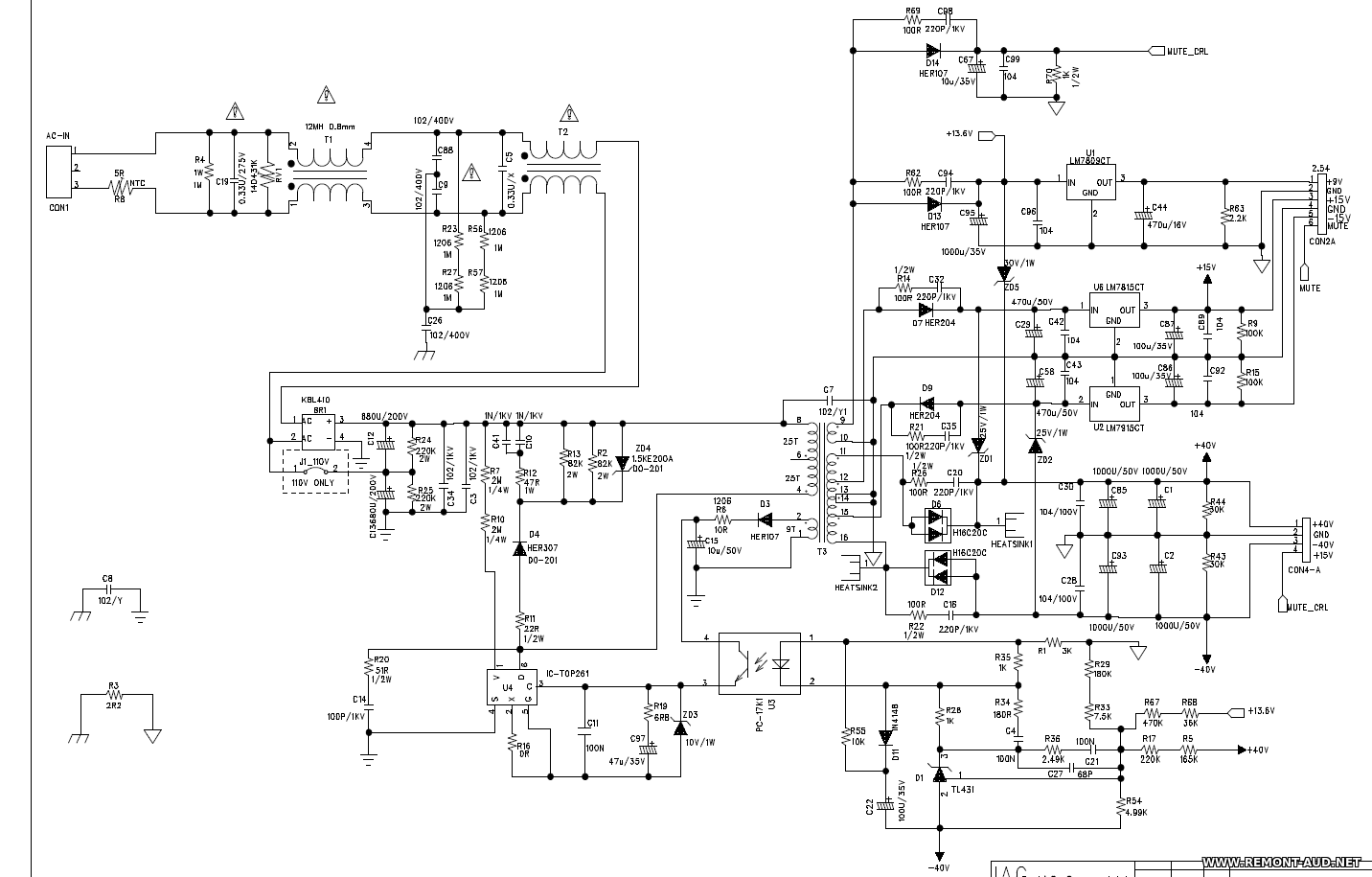
WHARFEDALE TITAN 12D
shpritz Дата: Среда, 03.12.2025, 17:45:07 | Сообщение # 1 | Отредактировал: shpritz - Среда, 03.12.2025, 17:47:48

Автор темы
Pro Audio
Сообщений: 632
Мои познания в ремонте данного вида техники: Занимаюсь ремонтом
Наличие схемы: Есть

Доброго времени суток. Имеется данная акустика. Блок питания запускается и работает не стабильно, на выходе все напряжения завышены в 1,5 раза и постоянно скачут.
Что было проверено и заменено:
- R7, R10, R12, R13, R2, R11, R20, R16, R19, R6, R20, C11 - все целы.
- ZD4, D4, D3, ZD3 - исправны.
- TOP261, U3, C15, C97, - заменены на новые.
- На первом выводе TOP почему то 2В???
- На C15 всего 5В, так же как и на ZD3 тоже 5В???
- Во вторичке проверено все, кроме стабилизаторов 7815, 7915, 7809
- Для исключения неблагоприятных последствий снята микросхема оконечного каскада.
- В обратной связи заменён C22 и U3 (PC-17K1 заменён на PC817), проверена мелочёвка.

До боли простой блок питания, но почему то капризничает.
Пока варианты, что можно сделать исчерпаны. Хочу наводку на цель.
Скачать файл можно после регистрации регистрация | вход
Статус: отсутствует
-->
CYB Дата: Четверг, 04.12.2025, 07:31:08 | Сообщение # 2
Модераторы
Сообщений: 3992
Для просмотра сообщения Вы должны быть Участником форума. Для этого Вам необходимо Зарегистрироваться и пройти Тест.
Статус: отсутствует
-->
shpritz Дата: Четверг, 04.12.2025, 09:38:45 | Сообщение # 3

Автор темы
Pro Audio
Сообщений: 632
Для просмотра сообщения Вы должны быть Участником форума. Для этого Вам необходимо Зарегистрироваться и пройти Тест.
Статус: отсутствует
-->
Andrei500Rublei Дата: Четверг, 04.12.2025, 11:10:47 | Сообщение # 4
Участники
Сообщений: 38
Для просмотра сообщения Вы должны быть Участником форума. Для этого Вам необходимо Зарегистрироваться и пройти Тест.
Статус: отсутствует
-->
CYB Дата: Четверг, 04.12.2025, 11:46:07 | Сообщение # 5
Модераторы
Сообщений: 3992
Для просмотра сообщения Вы должны быть Участником форума. Для этого Вам необходимо Зарегистрироваться и пройти Тест.
Статус: отсутствует
-->
shpritz Дата: Четверг, 04.12.2025, 17:07:36 | Сообщение # 6

Автор темы
Pro Audio
Сообщений: 632
Для просмотра сообщения Вы должны быть Участником форума. Для этого Вам необходимо Зарегистрироваться и пройти Тест.
Статус: отсутствует
-->
Andrei500Rublei Дата: Четверг, 04.12.2025, 17:21:26 | Сообщение # 7
Участники
Сообщений: 38
Для просмотра сообщения Вы должны быть Участником форума. Для этого Вам необходимо Зарегистрироваться и пройти Тест.
Статус: отсутствует
-->
CYB Дата: Пятница, 05.12.2025, 06:52:12 | Сообщение # 8
Модераторы
Сообщений: 3992
Для просмотра сообщения Вы должны быть Участником форума. Для этого Вам необходимо Зарегистрироваться и пройти Тест.
Статус: отсутствует
-->
  • Страница 1 из 1
  • 1
Поиск:

Форма входа


Статистика сайта
Последние темы Читаемые темы Лучшие пользователи Новые пользователи

MACHETE MFA-4.220Раздел: Ремонт CarAudio

()

ARGРаздел: Технофлейм телевизионной техники

()

Для поднятия настрое...Раздел: Флейм

()

Распознать элементРаздел: Радиодетали и электронные компоненты (опознать,подобрать аналог,найти Datashee)

()

Philips 42pfl7008s/6...Раздел: LCD (ЖК) телевизоры

()

RAZZ C32HSS24 (шасси...Раздел: LCD (ЖК) телевизоры

()

SUPRA STV-LC46500FL ...Раздел: Поиск и запрос прошивок телевизионной техники

()

YASIN 32G11 MB-M92...Раздел: Поиск и запрос прошивок телевизионной техники

()

RT809H

(5647)

machenist

(постов: 13838)

semvictor

(постов: 10228)

ильшат

(постов: 8452)

terrarist

(постов: 6905)

Сантехник

(постов: 6482)

ФАРТ

(постов: 5753)

Otto

(постов: 5593)

vini

(постов: 5399)

yakuza4034

(14.03.2026)

sekassenik

(14.03.2026)

sharovatov_aleks

(14.03.2026)

aleksandr19851985

(14.03.2026)

Andgex

(14.03.2026)

andrey2588

(14.03.2026)

cedr

(14.03.2026)

Sergeikran64

(14.03.2026)

Новые Файлы Новые Прошивки Новые Статьи, Блоги Счетчики для пользователей

KENWOOD KR-A5020

(0)

KENWOOD KR-A5030

(0)

YAMAHA K-350

(0)

Skybrake DD2+

(0)

FYT SAT935BO30130R13

(0)

СVAT + Gemini

Philips 40PFL5625

Зарегистрировано всего

(376418)

Зарегистрировано сегодня

(35)

Зарегистрировано вчера

(184)

Зарегистрировано за 7 дней

(1101)

Зарегистрировано за 30 дней

(5142)

Новые сайты Новые Мастера в Вашем городе Последние Новости Участники прошедшие тест

sekassenik

(14.03.2026)

xDIMOKx

(14.03.2026)

LWWolf

(14.03.2026)

unreal_himan

(14.03.2026)

jorgelatino

(14.03.2026)

Andsus241

(14.03.2026)

As-009

(14.03.2026)

menschint

(14.03.2026)

djoofi

(14.03.2026)

Aprik

(14.03.2026)