Список форумов Ремонт бытовой техники и електронники Ремонт бытовой техники и электроники
 
  Файло-обменникФайлы    ПрошивкиПрошивки   ПродажаПродажа   ЛитератураЛитература   СтатьиСтатьи 
Форум

[ Новые сообщенияПравила форумаRSS ] Текущая дата: Суббота, 21.02.2026, 07:23:57

  • Страница 1 из 2
  • 1
  • 2
  • »
Модератор форума: COS5020, G67985, milcin68  
LG 42LB650V (шасси: LC/LD/LE42B)
maximillianck Дата: Вторник, 21.10.2025, 21:52:14 | Сообщение # 1 | Отредактировал: maximillianck - Среда, 22.10.2025, 23:34:47
Автор темы
Участники
Сообщений: 10
Мои познания в ремонте данного вида техники: Любитель
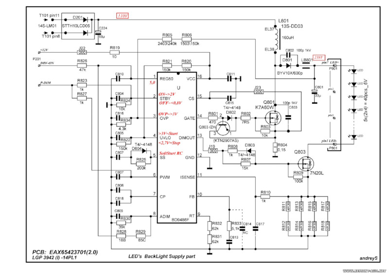
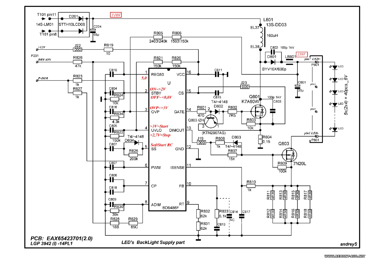
Наличие схемы: https://logoslab.ru/full_img/eax65423701-shema-bloka-pitanija/0

Состав аппарата.
Марка и модель - LG 42LB650V
Шасси (если известно) - LC/LD/LE42B
Процесор -
Модуль обработки сигнала (Main) - EAX65384004(1.5)
Блок питания (PSU) - EAX65423701(2.0)
LCD матрица - T420HVJ01.0
Прочее (T-CON, инвертор...) - T420HVD03.1

Здравствуйте. В телевизоре менялась подсветка 3 года назад. Доработан ток с помощью ув. сопротивления в датчике тока до4.3 ома. Спустя 3 года он вновь у меня. При старте телевизора, при включения питания в розетку , ток подсетки с 95мА падает до 9мА - картинку видно, но еле светит соответственно. Задумался о замене драйвера подсветки BD9486F. Но тут при проверки выяснилось, что транзистор в датчике тока не рабочий Q803. По схеме, которую нашёл на просторах, написано, что там стоит 7N20L, но в корпусе sot-223 , то есть в таком виде, я его не нашёл. Вопрос: Что туда можно поставить в таком корпусе, ибо боюсь поставить не то по параметрам? И что посоветуете менять транзистор и драйвер подсветки сразу или ограничится транзистором?
Схема подсветки:
Скачать файл можно после регистрации регистрация | вход
Статус: отсутствует
-->
AlexBurns Дата: Вторник, 21.10.2025, 22:14:21 | Сообщение # 2
Модераторы
Сообщений: 2255
Для просмотра сообщения Вы должны быть Участником форума. Для этого Вам необходимо Зарегистрироваться и пройти Тест.
Статус: отсутствует
-->
maximillianck Дата: Среда, 22.10.2025, 02:03:02 | Сообщение # 3 | Отредактировал: maximillianck - Среда, 22.10.2025, 02:06:21
Автор темы
Участники
Сообщений: 10
Для просмотра сообщения Вы должны быть Участником форума. Для этого Вам необходимо Зарегистрироваться и пройти Тест.
Статус: отсутствует
-->
scka4ckov Дата: Среда, 22.10.2025, 03:42:58 | Сообщение # 4
Участники
Сообщений: 807
Для просмотра сообщения Вы должны быть Участником форума. Для этого Вам необходимо Зарегистрироваться и пройти Тест.
Статус: отсутствует
-->
MikDug Дата: Среда, 22.10.2025, 05:22:20 | Сообщение # 5 | Отредактировал: MikDug - Среда, 22.10.2025, 05:27:22
Участники
Сообщений: 710
Для просмотра сообщения Вы должны быть Участником форума. Для этого Вам необходимо Зарегистрироваться и пройти Тест.
Статус: отсутствует
-->
machenist Дата: Среда, 22.10.2025, 05:42:58 | Сообщение # 6 | Отредактировал: machenist - Среда, 22.10.2025, 09:38:25
Участники
Сообщений: 13730
Для просмотра сообщения Вы должны быть Участником форума. Для этого Вам необходимо Зарегистрироваться и пройти Тест.
Статус: отсутствует
-->
Asket Дата: Среда, 22.10.2025, 06:10:43 | Сообщение # 7
Модераторы
Сообщений: 4404
Для просмотра сообщения Вы должны быть Участником форума. Для этого Вам необходимо Зарегистрироваться и пройти Тест.
Статус: отсутствует
-->
maximillianck Дата: Среда, 22.10.2025, 16:13:48 | Сообщение # 8 | Отредактировал: maximillianck - Среда, 22.10.2025, 23:33:36
Автор темы
Участники
Сообщений: 10
Для просмотра сообщения Вы должны быть Участником форума. Для этого Вам необходимо Зарегистрироваться и пройти Тест.
Скачать файл можно после регистрации регистрация | вход
Статус: отсутствует
-->
machenist Дата: Среда, 22.10.2025, 16:24:57 | Сообщение # 9
Участники
Сообщений: 13730
Для просмотра сообщения Вы должны быть Участником форума. Для этого Вам необходимо Зарегистрироваться и пройти Тест.
Статус: отсутствует
-->
maximillianck Дата: Среда, 22.10.2025, 16:26:42 | Сообщение # 10
Автор темы
Участники
Сообщений: 10
Для просмотра сообщения Вы должны быть Участником форума. Для этого Вам необходимо Зарегистрироваться и пройти Тест.
Статус: отсутствует
-->
machenist Дата: Среда, 22.10.2025, 16:31:58 | Сообщение # 11
Участники
Сообщений: 13730
Для просмотра сообщения Вы должны быть Участником форума. Для этого Вам необходимо Зарегистрироваться и пройти Тест.
Статус: отсутствует
-->
azerty2022 Дата: Среда, 22.10.2025, 17:15:07 | Сообщение # 12
Участники
Сообщений: 9
Для просмотра сообщения Вы должны быть Участником форума. Для этого Вам необходимо Зарегистрироваться и пройти Тест.
Статус: отсутствует
-->
maximillianck Дата: Среда, 22.10.2025, 23:19:00 | Сообщение # 13 | Отредактировал: maximillianck - Среда, 22.10.2025, 23:27:19
Автор темы
Участники
Сообщений: 10
Для просмотра сообщения Вы должны быть Участником форума. Для этого Вам необходимо Зарегистрироваться и пройти Тест.
Скачать файл можно после регистрации регистрация | вход
Статус: отсутствует
-->
MikDug Дата: Среда, 22.10.2025, 23:22:42 | Сообщение # 14 | Отредактировал: MikDug - Среда, 22.10.2025, 23:24:40
Участники
Сообщений: 710
Для просмотра сообщения Вы должны быть Участником форума. Для этого Вам необходимо Зарегистрироваться и пройти Тест.
Статус: отсутствует
-->
maximillianck Дата: Среда, 22.10.2025, 23:32:39 | Сообщение # 15 | Отредактировал: maximillianck - Среда, 22.10.2025, 23:45:56
Автор темы
Участники
Сообщений: 10
Для просмотра сообщения Вы должны быть Участником форума. Для этого Вам необходимо Зарегистрироваться и пройти Тест.
Статус: отсутствует
-->
  • Страница 1 из 2
  • 1
  • 2
  • »
Поиск:

Форма входа


Статистика сайта
Последние темы Читаемые темы Лучшие пользователи Новые пользователи

Миком на LG LD42Раздел: Поиск и запрос прошивок телевизионной техники

()

SONY KDL-55x8509c (ш...Раздел: LCD (ЖК) телевизоры

()

Робот пылесосРаздел: Радиодетали и электронные компоненты (опознать,подобрать аналог,найти Datashee)

()

Беспроводной пылесос...Раздел: Поиск схем и прошивок бытовой техники

()

Ушёл из жизни asanik...Раздел: Флейм

()

Toshiba 32LV933RB, 3...Раздел: Поиск и запрос прошивок телевизионной техники

()

SONY KDL-55W905A (ша...Раздел: LCD (ЖК) телевизоры

()

Pioneer DV-464Раздел: Стационарные DVD

()

RT809H

(5647)

machenist

(постов: 13730)

semvictor

(постов: 10214)

ильшат

(постов: 8433)

terrarist

(постов: 6905)

Сантехник

(постов: 6482)

ФАРТ

(постов: 5666)

Otto

(постов: 5571)

vini

(постов: 5397)

nik89

(21.02.2026)

seroga

(21.02.2026)

Sancto_Primum

(21.02.2026)

dueltmpv0zf8

(21.02.2026)

361bumpy

(21.02.2026)

Dgonzalez

(21.02.2026)

amtoufik09

(21.02.2026)

valeriagilrodrihuez

(21.02.2026)

Новые Файлы Новые Прошивки Новые Статьи, Блоги Счетчики для пользователей

Вымпел 265

(0)

YAMAHA CT-800

(0)

TECHNICS ST-Z450

(0)

TECHNICS RS-D400

(0)

SHARP GF-515, GF-515C

(0)

Hisense Firmware

СVAT + Gemini

Philips 40PFL5625

Зарегистрировано всего

(372750)

Зарегистрировано сегодня

(11)

Зарегистрировано вчера

(152)

Зарегистрировано за 7 дней

(957)

Зарегистрировано за 30 дней

(5114)

Новые сайты Новые Мастера в Вашем городе Последние Новости Участники прошедшие тест

fouadhosni

(20.02.2026)

johnygukov

(20.02.2026)

mikhonr

(20.02.2026)

himmelrote

(20.02.2026)

vik4434

(20.02.2026)

wwan0101

(20.02.2026)

sinatraa

(20.02.2026)

Skilloff

(20.02.2026)

usvv

(20.02.2026)

Hostinfo

(20.02.2026)