Список форумов Ремонт бытовой техники и електронники Ремонт бытовой техники и электроники
 
  Файло-обменникФайлы    ПрошивкиПрошивки   ПродажаПродажа   ЛитератураЛитература   СтатьиСтатьи 
Форум

[ Новые сообщенияПравила форумаRSS ] Текущая дата: Пятница, 13.02.2026, 22:58:11

  • Страница 1 из 2
  • 1
  • 2
  • »
Модератор форума: COS5020, G67985, milcin68  
HisenseHX40N2176F (шасси TP.V56.PB801 шим QtP371 )
czyf68 Дата: Суббота, 06.12.2025, 14:32:09 | Сообщение # 1 | Отредактировал: czyf68 - Вторник, 16.12.2025, 13:55:41

Автор темы
Участники
Сообщений: 35
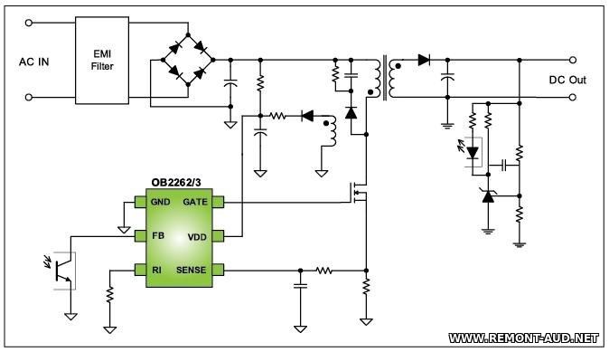
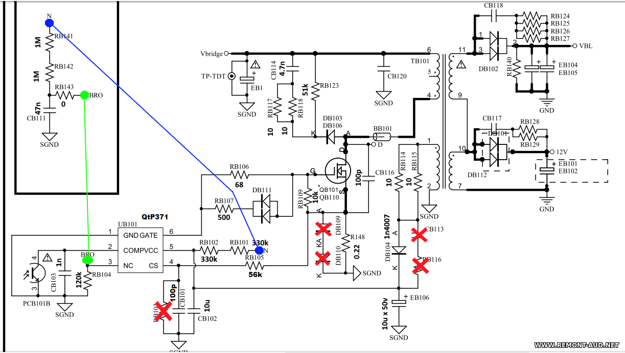
Добрый день!Нет запуска БП платы TP.V56.PB801.Обнаружен обрыв токового шунта 0,22 Ом (выгорел).Мосфет выстоял(выпаивал проверял),обвязка целая!Подозрение на шим part№ QtP371,цеплялся осликом на 6 ногу-импульсов нет!

Инфы по контроллеру не нашел,удалось найти схему обвязки, но без номиналов.Несложными измерениями внес в схему приблизительные.

По схеме не совсем понял как стартует шим и откуда подтяжка напряжения при старте.Может кто подскажет имя контроллера или чем заменить(например OB2263MP) по распиновке подходит.
Скачать файл можно после регистрации регистрация | вход
Статус: отсутствует
-->
diltuk Дата: Суббота, 06.12.2025, 15:06:48 | Сообщение # 2 | Отредактировал: diltuk - Суббота, 06.12.2025, 15:09:27
Участники
Сообщений: 343
Для просмотра сообщения Вы должны быть Участником форума. Для этого Вам необходимо Зарегистрироваться и пройти Тест.
Статус: отсутствует
-->
l_vitiki Дата: Суббота, 06.12.2025, 15:56:50 | Сообщение # 3
Участники
Сообщений: 340
Для просмотра сообщения Вы должны быть Участником форума. Для этого Вам необходимо Зарегистрироваться и пройти Тест.
Статус: отсутствует
-->
ФАРТ Дата: Суббота, 06.12.2025, 20:04:32 | Сообщение # 4
Участники
Сообщений: 5647
Для просмотра сообщения Вы должны быть Участником форума. Для этого Вам необходимо Зарегистрироваться и пройти Тест.
Статус: отсутствует
-->
diltuk Дата: Суббота, 06.12.2025, 21:03:19 | Сообщение # 5 | Отредактировал: diltuk - Суббота, 06.12.2025, 21:08:05
Участники
Сообщений: 343
Для просмотра сообщения Вы должны быть Участником форума. Для этого Вам необходимо Зарегистрироваться и пройти Тест.
Статус: отсутствует
-->
ильшат Дата: Воскресенье, 07.12.2025, 03:28:43 | Сообщение # 6
Участники
Сообщений: 8427
Для просмотра сообщения Вы должны быть Участником форума. Для этого Вам необходимо Зарегистрироваться и пройти Тест.
Статус: отсутствует
-->
ФАРТ Дата: Понедельник, 08.12.2025, 05:37:28 | Сообщение # 7 | Отредактировал: ФАРТ - Понедельник, 08.12.2025, 05:45:03
Участники
Сообщений: 5647
Для просмотра сообщения Вы должны быть Участником форума. Для этого Вам необходимо Зарегистрироваться и пройти Тест.
Статус: отсутствует
-->
machenist Дата: Понедельник, 08.12.2025, 05:45:47 | Сообщение # 8
Участники
Сообщений: 13701
Для просмотра сообщения Вы должны быть Участником форума. Для этого Вам необходимо Зарегистрироваться и пройти Тест.
Статус: отсутствует
-->
czyf68 Дата: Понедельник, 08.12.2025, 16:13:40 | Сообщение # 9 | Отредактировал: czyf68 - Понедельник, 08.12.2025, 16:30:03

Автор темы
Участники
Сообщений: 35
Для просмотра сообщения Вы должны быть Участником форума. Для этого Вам необходимо Зарегистрироваться и пройти Тест.
Скачать файл можно после регистрации регистрация | вход
Статус: отсутствует
-->
machenist Дата: Понедельник, 08.12.2025, 16:41:08 | Сообщение # 10 | Отредактировал: machenist - Понедельник, 08.12.2025, 16:41:42
Участники
Сообщений: 13701
Для просмотра сообщения Вы должны быть Участником форума. Для этого Вам необходимо Зарегистрироваться и пройти Тест.
Статус: отсутствует
-->
czyf68 Дата: Понедельник, 08.12.2025, 16:58:27 | Сообщение # 11

Автор темы
Участники
Сообщений: 35
Для просмотра сообщения Вы должны быть Участником форума. Для этого Вам необходимо Зарегистрироваться и пройти Тест.
Скачать файл можно после регистрации регистрация | вход
Статус: отсутствует
-->
machenist Дата: Понедельник, 08.12.2025, 16:59:02 | Сообщение # 12 | Отредактировал: machenist - Понедельник, 08.12.2025, 17:48:37
Участники
Сообщений: 13701
Для просмотра сообщения Вы должны быть Участником форума. Для этого Вам необходимо Зарегистрироваться и пройти Тест.
Статус: отсутствует
-->
ФАРТ Дата: Понедельник, 08.12.2025, 18:21:22 | Сообщение # 13
Участники
Сообщений: 5647
Для просмотра сообщения Вы должны быть Участником форума. Для этого Вам необходимо Зарегистрироваться и пройти Тест.
Статус: отсутствует
-->
czyf68 Дата: Понедельник, 08.12.2025, 18:38:01 | Сообщение # 14

Автор темы
Участники
Сообщений: 35
Для просмотра сообщения Вы должны быть Участником форума. Для этого Вам необходимо Зарегистрироваться и пройти Тест.
Статус: отсутствует
-->
czyf68 Дата: Четверг, 11.12.2025, 14:08:35 | Сообщение # 15 | Отредактировал: czyf68 - Четверг, 11.12.2025, 14:12:52

Автор темы
Участники
Сообщений: 35
Для просмотра сообщения Вы должны быть Участником форума. Для этого Вам необходимо Зарегистрироваться и пройти Тест.
Скачать файл можно после регистрации регистрация | вход
Статус: отсутствует
-->
  • Страница 1 из 2
  • 1
  • 2
  • »
Поиск:

Форма входа


Статистика сайта
Последние темы Читаемые темы Лучшие пользователи Новые пользователи

DEXP DEXP U55G8000Q/...Раздел: Технофлейм телевизионной техники

()

Посудомоечная машина...Раздел: Поиск схем и прошивок бытовой техники

()

Digimod3000pfc4Раздел: Поиск схем и прошивок для профессионального оборудования

()

Siemens PXC100.D пос...Раздел: Радиодетали и электронные компоненты (опознать,подобрать аналог,найти Datashee)

()

Hisense 43A6N (шасси...Раздел: LCD (ЖК) телевизоры

()

(Решено) Haier 43 S...Раздел: Технофлейм телевизионной техники

()

Haier 43 SMART TV BX...Раздел: Поиск и запрос прошивок телевизионной техники

()

Xiaomi L43MA-AURU ш...Раздел: Поиск и запрос прошивок телевизионной техники

()

RT809H

(5647)

machenist

(постов: 13701)

semvictor

(постов: 10203)

ильшат

(постов: 8427)

terrarist

(постов: 6905)

Сантехник

(постов: 6482)

ФАРТ

(постов: 5647)

Otto

(постов: 5561)

vini

(постов: 5397)

slawen

(13.02.2026)

25344544a

(13.02.2026)

AlexKondor

(13.02.2026)

Lisouski

(13.02.2026)

hdnsbsns

(13.02.2026)

zerotoleranse

(13.02.2026)

maxvel1310

(13.02.2026)

kenan1920

(13.02.2026)

Новые Файлы Новые Прошивки Новые Статьи, Блоги Счетчики для пользователей

EDEN WTP600

(0)

EDEN WTP900

(0)

EDEN EC210

(0)

EDEN EC15

(0)

EDEN D210XST4

(0)

EDEN EM25

(0)

MSI B450M PRO-M2 Rev1.0

(0)

EDEN EM15

(0)

Philips 40PFL5625

Зарегистрировано всего

(371619)

Зарегистрировано сегодня

(132)

Зарегистрировано вчера

(193)

Зарегистрировано за 7 дней

(1195)

Зарегистрировано за 30 дней

(5208)

Новые сайты Новые Мастера в Вашем городе Последние Новости Участники прошедшие тест

Drakonosets

(13.02.2026)

qwazes

(13.02.2026)

dl12rn

(13.02.2026)

shulc777

(13.02.2026)

korobko099

(13.02.2026)

AntonSO

(13.02.2026)

Tstrokov

(13.02.2026)

re2090

(13.02.2026)

mochevoy

(13.02.2026)

weareheros

(13.02.2026)