Список форумов Ремонт бытовой техники и електронники Ремонт бытовой техники и электроники
 
  Файло-обменникФайлы    ПрошивкиПрошивки   ПродажаПродажа   ЛитератураЛитература   СтатьиСтатьи 
Форум

[ Новые сообщенияПравила форумаRSS ] Текущая дата: Суббота, 28.03.2026, 20:28:20

  • Страница 1 из 3
  • 1
  • 2
  • 3
  • »
Модератор форума: Paganel, G67985, serp1972, Andriiko  
Есть схемотехники на форуме? Будет работать или нет?
ssaransk Дата: Пятница, 06.03.2026, 22:26:52 | Сообщение # 1
Автор темы
Участники
Сообщений: 0
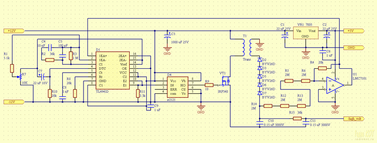
Суть- источник питания для фэу-85А ток потребления незначителен, важна стабильность(+-1вольт), транс от инвертора питания ламп подсветки ноутбука.
Скачать файл можно после регистрации регистрация | вход
Статус: отсутствует
-->
mmmmax Дата: Пятница, 06.03.2026, 22:56:57 | Сообщение # 2
Участники
Сообщений: 2413
Вы измеряете положительное - а надо контролировать отрицательное напряжение . Вас это не смущает . ? Нужно именно отрицательное ?
Статус: отсутствует
-->
Dr_Alex Дата: Суббота, 07.03.2026, 02:00:31 | Сообщение # 3
Участники
Сообщений: 217
А защита по току .... не надо?, из схемы неясна фазировка транса поэтому суждение о работоспособности схемы (поработает но сколько по времени?) и смущает отсутствие резистора а так же диода в обратном включении в цепи затвора, может выйти боком.
Статус: отсутствует
-->
ssaransk Дата: Суббота, 07.03.2026, 11:18:20 | Сообщение # 4
Автор темы
Участники
Сообщений: 0
Цитата mmmmax ()
Нужно именно отрицательное ?

да, там ток- микроамперы без разницы, какую полуволну контроллировать, кмк.
Статус: отсутствует
-->
И90 Дата: Суббота, 07.03.2026, 11:31:48 | Сообщение # 5 | Отредактировал: И90 - Суббота, 07.03.2026, 11:33:54
Участники
Сообщений: 218
ssaransk, земли раздели в горячей и холодной части, VD2 переверни, фазировку вторичной обмотки тоже надо учитывать, это обратно ходовой питальник всë таки, синусом там и не пахнет.
Статус: отсутствует
-->
ssaransk Дата: Суббота, 07.03.2026, 11:35:42 | Сообщение # 6
Автор темы
Участники
Сообщений: 0
Цитата И90 ()
земли раздели в горячей и холодной части, VD2 переверни, фазировку вторичной обмотки тоже надо учитывать, это обратно ходовой питальники всë таки, синусом там и не пахнет.

земля в любом случае будет общей, тк сигнал снимается с фэу через высокоскоростной компаратор, а ещё питание должно быть отрицательным относительно земли, что то ещё нужно сделать?
Статус: отсутствует
-->
И90 Дата: Суббота, 07.03.2026, 11:50:52 | Сообщение # 7
Участники
Сообщений: 218
Тогда нужно думать как стабилизировать именно отрицательное напряжение. И на правильной фазировке вторичной обмотки настаиваю, стабильность выходного напряжения будет выше
Статус: отсутствует
-->
Женек17 Дата: Суббота, 07.03.2026, 12:22:37 | Сообщение # 8
Участники
Сообщений: 244
Можно оптопару добавить несмотря на общую массу и спокойно измерять отрицательное напряжение. Резисторы думаю самостоятельно посчитаешь.

Скачать файл можно после регистрации регистрация | вход
Статус: отсутствует
-->
ssaransk Дата: Суббота, 07.03.2026, 13:05:46 | Сообщение # 9
Автор темы
Участники
Сообщений: 0
Цитата Женек17 ()
Можно оптопару добавить несмотря на общую массу и спокойно измерять отрицательное напряжение. Резисторы думаю самостоятельно посчитаешь.

Проблема тут не в оптопаре, а в том, что 431 требует ток минимум 5 ма, при 550 вольтах это будут колоссальные потери для портативного устройства для делителя и резистор этого делителя мощностью 5 ватт, плюс ток питания оптопары добавится. сплошние потери энергии и нагрев. просто падение на диодах будет не более 1,7 вольта, неужели будет огромная нестабильность на разных полярностях?
Статус: отсутствует
-->
Женек17 Дата: Суббота, 07.03.2026, 13:30:49 | Сообщение # 10
Участники
Сообщений: 244
Цитата ssaransk ()
неужели будет огромная нестабильность на разных полярностях?

Цитата ssaransk ()
важна стабильность(+-1вольт)

Ну в такой разброс вряд-ли уложиться.

Я фэу-85А видел только на картинке и мне интересно неужели для нее важна точность +-1вольт ? неужели когда ее создавали, при тех технологиях, были заложены требования к такой точности высокого напряжения ? ведь даже сейчас высоковольтные инверторы редко требуют точности по напряжению, в подавляющем большинстве контролируют ток.

Добавлено (07.03.2026, 13:36:47)
---------------------------------------------
Что касается схемы контроля высокого напряжения , при том что ток питания лам CCFL в ноутбуках 2-5мА - вообще сложно придумать какой либо контроль напряжения на выходе, тут любой делитель сожрет весь ток от трансформатора.

Статус: отсутствует
-->
ssaransk Дата: Суббота, 07.03.2026, 13:55:14 | Сообщение # 11
Автор темы
Участники
Сообщений: 0
Цитата Женек17 ()
Я фэу-85А видел только на картинке и мне интересно неужели для нее важна точность +-1вольт ? неужели когда ее создавали, при тех технологиях, были заложены требования к такой точности высокого напряжения ? ведь даже сейчас высоковольтные инверторы редко требуют точности по напряжению, в подавляющем большинстве контролируют ток.

для спектрометрии важно, а импульсы считать у фэу есть плато, при котором оно плюс минус километр считает импульсы.
Статус: отсутствует
-->
zotac Дата: Суббота, 07.03.2026, 17:04:03 | Сообщение # 12 | Отредактировал: zotac - Суббота, 07.03.2026, 17:07:49
Участники
Сообщений: 360
Цитата ssaransk ()
без разницы, какую полуволну контролировать, кмк

ересь, изучай, что такое обратноходовые преобразователи
Цитата ssaransk ()
Проблема тут не в оптопаре, а в том, что 431 требует ток минимум 5 ма

поэтому контролить выходное напряжение нужно компаратором\операционником с малым входным током и высокоомными делителями по входам.
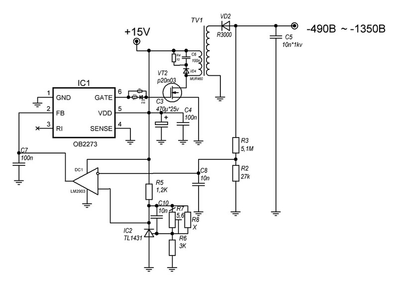
Пример с радиокота:


пысы: 500в не маловато? Правильные пацаны для фэу-85А киловольт пользуют biggrin

ХЗ, почему тема с фотоумножителями так нонче популярна, народ на Авито даже самопальные "примочки" барыжит:
Скачать файл можно после регистрации регистрация | вход
Статус: отсутствует
-->
ssaransk Дата: Суббота, 07.03.2026, 19:53:21 | Сообщение # 13
Автор темы
Участники
Сообщений: 0
Учтя все замечания нарисовал вот это, как думаете это лучше?
Скачать файл можно после регистрации регистрация | вход
Статус: отсутствует
-->
pisar1965 Дата: Суббота, 07.03.2026, 21:46:13 | Сообщение # 14 | Отредактировал: pisar1965 - Суббота, 07.03.2026, 21:47:00
Участники
Сообщений: 33
как думаете[b] А не проще было сделать нужный и надежный питальник на классической микросхеме SG3525A. Рабочих и стабильных схем на ней в сети вагон и маленькая тележка. Под ваши хотелки только нужное число витков вторичной обмотка рассчитать. Ну и пример включения транзисторов на схеме. Удачи.
Скачать файл можно после регистрации регистрация | вход
Статус: отсутствует
-->
Женек17 Дата: Суббота, 07.03.2026, 22:28:50 | Сообщение # 15
Участники
Сообщений: 244
Цитата pisar1965 ()
А не проще было сделать нужный и надежный питальник на классической микросхеме SG3525A.


Открыл схему от простоты чуть со стула не упал , OB2273 (2263), ld7535, ld7550 и еще с десяток их аналогов крайне простые, безотказные и давно хорошо изученные микросхемы, имеют минимум обвязки , непонятно зачем усложнять , превращать обратноход в двухтактную схему без необходимости увеличивать мощность ?
Статус: отсутствует
-->
  • Страница 1 из 3
  • 1
  • 2
  • 3
  • »
Поиск:

Форма входа


Статистика сайта
Последние темы Читаемые темы Лучшие пользователи Новые пользователи

Yamaha MX-5800Раздел: Профессиональная аудиоаппаратура

()

Ремонт панели V320BJ...Раздел: Технофлейм телевизионной техники

()

станция Allpowers R3...Раздел: Другая аппаратура

()

Ps4 фото области пла...Раздел: Игровые приставки

()

Переделка QV14.1E LA...Раздел: Технофлейм телевизионной техники

()

HAIER 50 Smart TV S3...Раздел: LCD (ЖК) телевизоры

()

Samaung UE32N5300 (ш...Раздел: Технофлейм телевизионной техники

()

Philips 24hh4109/60Раздел: LCD (ЖК) телевизоры

()

RT809H

(5647)

machenist

(постов: 13909)

semvictor

(постов: 10242)

ильшат

(постов: 8465)

terrarist

(постов: 6905)

Сантехник

(постов: 6482)

ФАРТ

(постов: 5795)

Otto

(постов: 5598)

vini

(постов: 5402)

papicandela

(28.03.2026)

Van4kim

(28.03.2026)

Nanix

(28.03.2026)

Infize

(28.03.2026)

Fiorre

(28.03.2026)

zibari

(28.03.2026)

Aleksandr111111111

(28.03.2026)

Alina007

(28.03.2026)

Новые Файлы Новые Прошивки Новые Статьи, Блоги Счетчики для пользователей

Hydronic M D10 W 12/24

(0)

Hydronic 5ws

(0)

Compal LA-H782P rev1.0

(0)

СVAT + Gemini

Philips 40PFL5625

Зарегистрировано всего

(378771)

Зарегистрировано сегодня

(106)

Зарегистрировано вчера

(174)

Зарегистрировано за 7 дней

(1112)

Зарегистрировано за 30 дней

(5113)

Новые сайты Новые Мастера в Вашем городе Последние Новости Участники прошедшие тест

zibari

(28.03.2026)

Ivan666lev

(28.03.2026)

hammoleg

(28.03.2026)

Alexej550

(28.03.2026)

dimas_24_24

(28.03.2026)

dimitrii6433

(28.03.2026)

Ivovan

(28.03.2026)

nutgrove

(28.03.2026)

GSV1972

(28.03.2026)

Fidan12

(28.03.2026)