Список форумов Ремонт бытовой техники и електронники Ремонт бытовой техники и электроники
 
  Файло-обменникФайлы    ПрошивкиПрошивки   ПродажаПродажа   ЛитератураЛитература   СтатьиСтатьи 
Форум

[ Новые сообщенияПравила форумаRSS ] Текущая дата: Среда, 04.02.2026, 17:24:11

  • Страница 1 из 3
  • 1
  • 2
  • 3
  • »
Модератор форума: COS5020, G67985, milcin68  
MAIN HK.T.S2T512CP639
Pavlovich Дата: Четверг, 02.10.2025, 06:15:59 | Сообщение # 1

Автор темы
Участники
Сообщений: 755
Привет всем!
Беда за бедой, купил коня, а он с ... :D
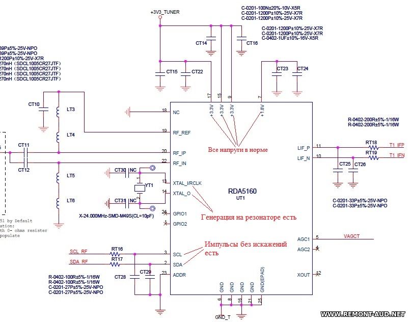
Есть майн HK.T.S2T512CP639 от ТВ DIGMA DM-LED40MQ11 с полудохлым процессором,
на Озоне была куплена HK.T.S2T512CP639 только от BQ 4201B.
Тюнер на RDA5160 собран на плате и закрыт экраном с антенным гнездом,
процессор на обеих платах 9206B.


Первым делом перепрошил SPI Flash GD25Q64 заведомо исправной прошивкой,
аппарат полностью функционирует, но нет приёма ни аналоговых, ни цифровых каналов.
Проверил напряжения и сигналы непосредственно на ногах RDA5160, отклонений нет.


Ну и всё таки заменил RDA5160 - безрезультатно.
Платы абсолютно одинаковые, а купленная работать не хочет.
Может кто сталкивался с подобной ситуацией?
Скачать файл можно после регистрации регистрация | вход
Статус: отсутствует
-->
Captain Дата: Четверг, 02.10.2025, 07:22:50 | Сообщение # 2 | Отредактировал: Captain - Четверг, 02.10.2025, 07:23:28
Участники
Сообщений: 2477
Для просмотра сообщения Вы должны быть Участником форума. Для этого Вам необходимо Зарегистрироваться и пройти Тест.
Статус: отсутствует
-->
Pavlovich Дата: Четверг, 02.10.2025, 07:30:19 | Сообщение # 3 | Отредактировал: Pavlovich - Четверг, 02.10.2025, 07:44:35

Автор темы
Участники
Сообщений: 755
Для просмотра сообщения Вы должны быть Участником форума. Для этого Вам необходимо Зарегистрироваться и пройти Тест.
Статус: отсутствует
-->
Captain Дата: Четверг, 02.10.2025, 07:44:58 | Сообщение # 4
Участники
Сообщений: 2477
Для просмотра сообщения Вы должны быть Участником форума. Для этого Вам необходимо Зарегистрироваться и пройти Тест.
Статус: отсутствует
-->
Pavlovich Дата: Четверг, 02.10.2025, 07:47:04 | Сообщение # 5

Автор темы
Участники
Сообщений: 755
Для просмотра сообщения Вы должны быть Участником форума. Для этого Вам необходимо Зарегистрироваться и пройти Тест.
Статус: отсутствует
-->
ФАРТ Дата: Четверг, 02.10.2025, 08:31:42 | Сообщение # 6
Участники
Сообщений: 5636
Для просмотра сообщения Вы должны быть Участником форума. Для этого Вам необходимо Зарегистрироваться и пройти Тест.
Статус: где-то тут
-->
Pavlovich Дата: Четверг, 02.10.2025, 08:34:01 | Сообщение # 7

Автор темы
Участники
Сообщений: 755
Для просмотра сообщения Вы должны быть Участником форума. Для этого Вам необходимо Зарегистрироваться и пройти Тест.
Статус: отсутствует
-->
machenist Дата: Четверг, 02.10.2025, 09:32:17 | Сообщение # 8
Участники
Сообщений: 13652
Для просмотра сообщения Вы должны быть Участником форума. Для этого Вам необходимо Зарегистрироваться и пройти Тест.
Статус: отсутствует
-->
Pavlovich Дата: Четверг, 02.10.2025, 09:44:42 | Сообщение # 9

Автор темы
Участники
Сообщений: 755
Для просмотра сообщения Вы должны быть Участником форума. Для этого Вам необходимо Зарегистрироваться и пройти Тест.
Статус: отсутствует
-->
ФАРТ Дата: Четверг, 02.10.2025, 09:54:25 | Сообщение # 10 | Отредактировал: ФАРТ - Четверг, 02.10.2025, 10:18:53
Участники
Сообщений: 5636
Для просмотра сообщения Вы должны быть Участником форума. Для этого Вам необходимо Зарегистрироваться и пройти Тест.
Статус: где-то тут
-->
ильшат Дата: Четверг, 02.10.2025, 10:38:21 | Сообщение # 11
Участники
Сообщений: 8413
Для просмотра сообщения Вы должны быть Участником форума. Для этого Вам необходимо Зарегистрироваться и пройти Тест.
Статус: отсутствует
-->
Pavlovich Дата: Четверг, 02.10.2025, 11:46:12 | Сообщение # 12

Автор темы
Участники
Сообщений: 755
Для просмотра сообщения Вы должны быть Участником форума. Для этого Вам необходимо Зарегистрироваться и пройти Тест.
Скачать файл можно после регистрации регистрация | вход
Статус: отсутствует
-->
sman Дата: Четверг, 02.10.2025, 12:00:25 | Сообщение # 13
Участники
Сообщений: 325
Для просмотра сообщения Вы должны быть Участником форума. Для этого Вам необходимо Зарегистрироваться и пройти Тест.
Статус: отсутствует
-->
ФАРТ Дата: Четверг, 02.10.2025, 12:05:03 | Сообщение # 14
Участники
Сообщений: 5636
Для просмотра сообщения Вы должны быть Участником форума. Для этого Вам необходимо Зарегистрироваться и пройти Тест.
Скачать файл можно после регистрации регистрация | вход
Статус: где-то тут
-->
Pavlovich Дата: Четверг, 02.10.2025, 12:10:37 | Сообщение # 15

Автор темы
Участники
Сообщений: 755
Для просмотра сообщения Вы должны быть Участником форума. Для этого Вам необходимо Зарегистрироваться и пройти Тест.
Статус: отсутствует
-->
  • Страница 1 из 3
  • 1
  • 2
  • 3
  • »
Поиск:

Форма входа


Статистика сайта
Последние темы Читаемые темы Лучшие пользователи Новые пользователи

LG 49UJ675V-ZC (шасс...Раздел: LCD (ЖК) телевизоры

()

JVC LT-32M545W шасси...Раздел: Поиск и запрос прошивок телевизионной техники

()

LG 55LE7500-ZA Main...Раздел: Поиск схем, datasheet и аналогов деталей ТВ техники

()

Газовый котел Therme...Раздел: Поиск схем и прошивок бытовой техники

()

Samsung UE40D610SW G...Раздел: Поиск и запрос прошивок телевизионной техники

()

Deaf bonce apocalyps...Раздел: Ремонт CarAudio

()

Renault agc-0060rfРаздел: Ремонт CarAudio

()

SONY KD-49X8305C MAI...Раздел: Поиск и запрос прошивок телевизионной техники

()

RT809H

(5647)

machenist

(постов: 13652)

semvictor

(постов: 10186)

ильшат

(постов: 8413)

terrarist

(постов: 6905)

Сантехник

(постов: 6482)

ФАРТ

(постов: 5636)

Otto

(постов: 5556)

vini

(постов: 5394)

Мурёнок

(04.02.2026)

alurandox

(04.02.2026)

Paul123456789

(04.02.2026)

Shiki4851

(04.02.2026)

ak472001

(04.02.2026)

Wohebd

(04.02.2026)

Alex_2240

(04.02.2026)

Donvu

(04.02.2026)

Новые Файлы Новые Прошивки Новые Статьи, Блоги Счетчики для пользователей

Electrolux Mod.EWW1697MDW

(0)

LS2B-DALS2BMBAG0-Rev-G

(0)

Casper CKY Schematic

(0)

USB Redirector

(0)

Philips 40PFL5625

Зарегистрировано всего

(370045)

Зарегистрировано сегодня

(124)

Зарегистрировано вчера

(182)

Зарегистрировано за 7 дней

(1194)

Зарегистрировано за 30 дней

(5161)

Новые сайты Новые Мастера в Вашем городе Последние Новости Участники прошедшие тест

Donvu

(04.02.2026)

versergey76

(04.02.2026)

AdmiralKulakov

(04.02.2026)

edward1960

(04.02.2026)

cardano_belov

(04.02.2026)

Пол_Якобсон

(04.02.2026)

bugrascb

(04.02.2026)

goxashow

(04.02.2026)

Kavlav69

(04.02.2026)

serg1984

(04.02.2026)