Список форумов Ремонт бытовой техники и електронники Ремонт бытовой техники и электроники
 
  Файло-обменникФайлы    ПрошивкиПрошивки   ПродажаПродажа   ЛитератураЛитература   СтатьиСтатьи 
Форум

[ Новые сообщенияПравила форумаRSS ] Текущая дата: Суббота, 28.02.2026, 01:06:08

  • Страница 1 из 1
  • 1
Модератор форума: KleoM, VIKRYS, Asket  
Кофемашина Delongi Primadonna Deluxe S, пульсации по 5V
limbast Дата: Суббота, 06.12.2025, 18:22:06 | Сообщение # 1 | Отредактировал: limbast - Суббота, 06.12.2025, 22:19:32
Автор темы
Участники
Сообщений: 331
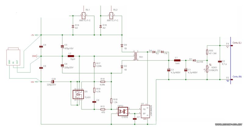
Кофемашина Delongi Primadonna Deluxe S ремонтировалась, ума дать не смогли, может работать, а через время начинает вываливать ошибки, может не работать сразу. Проблема была с питанием, видимо было перенапряжение, ВИДНО, что были заменены варистор, резистор 47Ом 2Вт, LNK364, много флюса на SMD элементах, думаю их просто пропаяли. Выявил проблему в шлейфе от майна до платы индикации, разъемы окислены, шлейф дубовый, сопротивления от пина до пина разъемов майн-плата индикации гуляет десятки Ом. Заказал всё новенькое от MOLEX, поставил, а стало только хуже. По 5 вольтам пульсации и от этого постоянный перезагруз процессора индикации, по -7 вольтам дикие пульсации, пила прям. Отрезал -7В, пульсации по 5В пропали. Подаю -7 от внешнего БП, уже на 1.2 вольтах потребление 0.5А.
На плате индикации -7В используются, как я понял, для подсветки. Поступают эти -7В на элемент, который я не смог опознать. По маркировке ничего не смог найти. Сначала думал это полевик, но схема включения очень странная, выпаял, звонится в режиме прозвонки диодов ну совсем не как полевик. Возможно это стабилизатор 7905, но какая то странная схема включения.
Без этого элемента пульсаций по 5В нет, генерация у LNK364 стабильная, с этим элементом LNK364 явно уходит в защиту и перезапускается.



Скачать файл можно после регистрации регистрация | вход
Статус: отсутствует
-->
adam7 Дата: Суббота, 06.12.2025, 19:26:47 | Сообщение # 2 | Отредактировал: adam7 - Суббота, 06.12.2025, 19:51:44
Участники
Сообщений: 364
Явно это продукт от Texas Instruments, TO-252.
Первая строчка маркировки - 7905С ???
Там между "79 и 05С" еще буковка или буковки должны быть.
Статус: отсутствует
-->
adam7 Дата: Суббота, 06.12.2025, 20:16:07 | Сообщение # 3
Участники
Сообщений: 364
limbast,

Схема включения нарисована не правильно, отсюда вы и ушли в "дебри".
Это - UA79M05CKVURG3
Скачать файл можно после регистрации регистрация | вход
Статус: отсутствует
-->
Zloy_zp Дата: Суббота, 06.12.2025, 20:48:46 | Сообщение # 4
Участники
Сообщений: 4745
Цитата limbast ()
ума дать не смогли,

Ключевая фраза тс, про самого себя... biggrin
Цитата limbast ()
Проблема была с питанием, видимо было перенапряжение,

Цитата limbast ()
Заказал всё новенькое от MOLEX, поставил, а стало только хуже.

Без правильной диагностики, сразу меняем все...
Главное других обхаить...
Статус: отсутствует
-->
limbast Дата: Суббота, 06.12.2025, 22:17:30 | Сообщение # 5
Автор темы
Участники
Сообщений: 331
Цитата adam7 ()
Схема включения нарисована не правильно, отсюда вы и ушли в "дебри"

Может я не правильно обозначил напряжения, но всё правильно относительно "земли" микроконтроллера, которая является полигоном и на плате питания (управления) и на плате индикации, относительно нее все измерения
Вот схема на основе найденной в интернете ESAM3500, она тоже на LKN364, питатели один в один, за исключением отрицательного напряжения, на ECAM3500 реле 24 вольта, у меня 12.

Когда машина работает как надо и напряжения стабильны, отрицательное -7В.
Цитата Zloy_zp ()
Ключевая фраза тс, про самого себя...

Конечно, иначе бы я сюда не писал, был готов к критике
Цитата Zloy_zp ()
Без правильной диагностики, сразу меняем все...
Главное других обхаить...

Ну не всё, а только разъемы, был явный переменный контакт.
Абсолютно не хотел никого хаять, хотел сказать, что историю машины я не знаю полностью, хозяина больше нет, а родственники ее историю не знают, знают только, что она была в ремонте
Скачать файл можно после регистрации регистрация | вход
Статус: отсутствует
-->
Valeriynew Дата: Суббота, 06.12.2025, 22:55:43 | Сообщение # 6
Забаненные
Сообщений: 1931
Цитата limbast ()
Когда машина работает как надо и напряжения стабильны, отрицательное -7В.

Должно быть -5В, а не -7В. Либо стаб глючит, либо с "центральной" землей не все в порядке, если перекос в 2В имеется... blush

Добавлено (06.12.2025, 22:57:16)
---------------------------------------------
Либо тестера нужно менять или ремонтировать... blush

Добавлено (06.12.2025, 22:58:04)
---------------------------------------------
то есть мультиметра, согласно новых изречений... biggrin

Статус: отсутствует
-->
limbast Дата: Суббота, 06.12.2025, 23:10:29 | Сообщение # 7
Автор темы
Участники
Сообщений: 331
Поставил в корпусе ТО220, стало гораздо лучше, пилы по -7В почти нет, но все таки пульсации есть по обоим напряжениям, 7905 теплый.
Проработало минут 5 и пульсации пропали, 7905 перестал греется. Какой то переменный дефект. Вернул родной стаб - пульсации дикие по -7В не уходят.

PS Забыл написать, что подсветку я отпаял в самом начале, то есть дело не в ней, экспериментирую с чистыми -7В в режиме ожидания.

Добавлено (06.12.2025, 23:17:15)
---------------------------------------------

Цитата Valeriynew ()
Должно быть -5В, а не -7В. Либо стаб глючит, либо с "центральной" землей не все в порядке, если перекос в 2В имеется...

Хм, стабилизатор на 5 вольт, реле на 12, обвязка TL431 рассчитана на 5 вольт, и они есть, вообще ничего не понятно и не сходится. Буду перепроверять.
Проверил родной стаб - выдает -5 вольт
Статус: отсутствует
-->
adam7 Дата: Суббота, 06.12.2025, 23:40:58 | Сообщение # 8
Участники
Сообщений: 364
limbast,
"Может я не правильно обозначил напряжения, но всё правильно относительно "земли" микроконтроллера"
Поймите правильно, элемент по маркировке ищут не относительно "земли" микроконтроллера, а от Ваших исходных данных.
У вас сперва на 3 ножке "земля", а потом на схеме 1 ножка "земля".
И как это понять? vopros
Вопрос риторический, не требующий ответа.
Скачать файл можно после регистрации регистрация | вход
Статус: отсутствует
-->
Valeriynew Дата: Воскресенье, 07.12.2025, 01:24:56 | Сообщение # 9 | Отредактировал: Valeriynew - Воскресенье, 07.12.2025, 01:31:26
Забаненные
Сообщений: 1931
Цитата adam7 ()
И как это понять?

Да запутался он или щупи мультиметра неправильно подключены. У него должно быть +7в(там где -7в), земля (там где и есть по схеме) и -5В (там где +5В) (в схеме ножки перепутаны, в зарисовке правильно). Он считает, что на проц должны приходить GND и +5В. blush
Но во многих агрегатах организовано питание так, что на проц вместо GND приходит -5В, а вместо +5В приходит GND.
И в итоге мы имеем те же +5В для питания проца. good
limbast, у тебя по схеме включения элемента (зарисовка) на первой ноге должно быть GND, на 2 ноге - +7В, на третьей ноге - -5В. И элемент у тебя рабочий... biggrin
Статус: отсутствует
-->
limbast Дата: Воскресенье, 07.12.2025, 10:38:12 | Сообщение # 10 | Отредактировал: limbast - Воскресенье, 07.12.2025, 10:51:17
Автор темы
Участники
Сообщений: 331
Вы всё верно говорите, что "относительность" не та, потому и путаница, в исходной схеме от delongi +5V обозначены как GND и далее отрицательные напряжения -5V со стабилизацией и -12V

Так как стабилизация у 5 вольт уже есть, зачем еще линейный стабилизатор?
Как детектировать проблему, что потребляет? Если, допустим, проблема потребления по 5В, то LNK364 должен ее вытягивать настолько, насколько может, без 7905 он работает стабильно. После установки 7905 LNK стартует, по 5В напряжение достигает 5В, на 12В напряжение возрастает до уровня, что начинает работать 7905, LNK отключается, аппарат получает 5В через 7905, напряжение 12В плавно проседает, пока не достигнет 5В, LNK снова запускается и процесс повторяется. Запуск LNK происходит не при 5 вольтах, а при меньшем напряжении, поэтому процессор индикации успевает перезапуститься. 7905 греется потому что потребление по 5В его разогревает. Получается так. Можно подать -12В на 7905 на выключенном аппарате и смотреть потребление.
Какое должно быть потребление? Сопротивление по 5В единицы килоом. Почему LNK364 не стартует как надо, по идее она должна отработать, может потребление в норме, а проблема в LNK. Как я писал, LNK меняна, стоит не SMD, а DIP с согнутыми ногами.

Подал внешние 12 вольт, потребление 30-40мА, вполне нормально, 7905 греется, на ней отваливается максимум 0.3Вт.
Думаю надо менять LNK.
Скачать файл можно после регистрации регистрация | вход
Статус: отсутствует
-->
  • Страница 1 из 1
  • 1
Поиск:

Форма входа


Статистика сайта
Последние темы Читаемые темы Лучшие пользователи Новые пользователи

LG 37LH5000 (шасси: ...Раздел: LCD (ЖК) телевизоры

()

Датчики холла SOT23-...Раздел: Радиодетали и электронные компоненты (опознать,подобрать аналог,найти Datashee)

()

ALTO MAC 2.3 MAC 2....Раздел: Профессиональная аудиоаппаратура

()

MGS M932231 mt92161...Раздел: Поиск и запрос прошивок телевизионной техники

()

Газовый котел BAXI E...Раздел: Поиск схем и прошивок бытовой техники

()

Нужен дамп Asus Vivo...Раздел: Компьютерная и оргтехника

()

LEYARD кластеры боль...Раздел: Технофлейм шоу-техники

()

Навигационный модуль...Раздел: Поиск схем и прошивок CarAudio

()

RT809H

(5647)

machenist

(постов: 13756)

semvictor

(постов: 10219)

ильшат

(постов: 8443)

terrarist

(постов: 6905)

Сантехник

(постов: 6482)

ФАРТ

(постов: 5677)

Otto

(постов: 5579)

vini

(постов: 5397)

Ученик66

(27.02.2026)

Mekan88

(27.02.2026)

Duga

(27.02.2026)

devmaga

(27.02.2026)

Serega91

(27.02.2026)

evgen2307

(27.02.2026)

Daniel_kruzo2201

(27.02.2026)

LuciS

(27.02.2026)

Новые Файлы Новые Прошивки Новые Статьи, Блоги Счетчики для пользователей

Mt5863 secure boot

(0)

TV BOOT EXTRACT TOOL

(0)

RTK_Unpacking_Tool_v1.1

(0)

image usb tool

(0)

Logo Tool

(0)

Tcon editör

(0)

RTK_Unpacking_Tool

(0)

Hisense Firmware

СVAT + Gemini

Philips 40PFL5625

Зарегистрировано всего

(374002)

Зарегистрировано сегодня

(159)

Зарегистрировано вчера

(191)

Зарегистрировано за 7 дней

(1266)

Зарегистрировано за 30 дней

(5242)

Новые сайты Новые Мастера в Вашем городе Последние Новости Участники прошедшие тест

dmytrodudnik

(27.02.2026)

gavgav

(27.02.2026)

allesfresser075

(27.02.2026)

Usy123

(27.02.2026)

newuserr

(27.02.2026)

jojjaj

(27.02.2026)

Bieg

(27.02.2026)

d1spell

(27.02.2026)

smartservisvitez

(27.02.2026)

IgorGonta

(27.02.2026)